学校日記

2月3日 犬山市教育委員会からのお知らせ

公開日
2021/02/03
更新日
2021/02/03

お知らせ

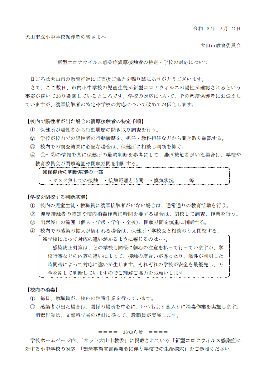
犬山市立小中学校保護者の皆様

日ごろは学校の教育推進にご理解とご協力を賜り誠にありがとうございます。
さて、この度犬山市教育委員会ホームページにて、新型コロナウイルス感染症に
係る以下の記事を掲載いたしました。

掲載記事
・新型コロナウイルス感染症濃厚接触者の特定・学校の対応について
・緊急事態宣言再発令に伴う学校での生活様式
・新型コロナウイルス感染症に対する小中学校の対応

記事は各学校のホームページ内のリンク「ネット市教育委員会」からも
ご覧いただけます。
ぜひご覧いただきますようお願い申し上げます。

犬山市教育委員会

ここをクリック→新型コロナウイルス感染症濃厚接触者の特定・学校の対応について